找回密码
 加入博一网

QQ登录

只需一步,快速开始

查看: 198|回复: 0

美国免除部分中国家具及寝具关税

[复制链接]
发表于 2022-3-28 17:51:02 | 显示全部楼层 |阅读模式
美国免除部分中国家具及寝具关税

当地时间3月23日,美国贸易代表办公室发布声明,宣布重新免除对352项从中国进口商品的关税,该新规定将适用于在2021年10月12日至2022年12月31日之间进口自中国的商品。根据该免除关税清单,部分涉及家具和寝具商品。

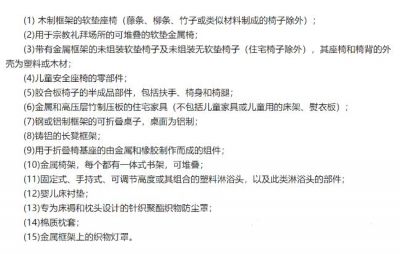
以下是获免除进口关税的部分家具及寝具产品详情:

(1)木制框架的软垫座椅(藤条、柳条、竹子或类似材料制成的椅子除外) ;
(2)用于宗教礼拜场所的可堆叠的软垫金属椅;
(3)带有金属框架的未组装软垫椅子及未组装无软垫椅子(住宅椅子除外),其座椅和椅背的外
壳为塑料木材; .
(4)儿童安全座椅的零部件;
(5)胶合板椅子的半成品部件,包括扶手、椅身和椅腿;
(6)金属和高压层竹制压板的住宅家具(不包括儿童家具或儿童用的床架、熨衣板) ;
(7)钢或铝制框架的可折叠桌子,桌面为铝制;
(8)铸铝的长凳框架;
(9)用于折叠椅基座的由金属和橡胶制作而成的组件;
(10)金属椅架,每个都有一体式书架,可堆叠;
(11)固定式、手持式、可调节高度或其组合的塑料淋浴头,以及此类淋浴头的部件;
(12)婴儿床衬垫;
(13)专为床褥和枕头设计的针织聚酯织物防尘罩;
(14)棉质枕套;
(15)金属框架上的织物灯罩。



美国免除部分中国家具及寝具关税

美国免除部分中国家具及寝具关税
您需要登录后才可以回帖 登录 | 加入博一网

本版积分规则

关注建材之家
www.jc68.com
全国服务热线:400-0755-393
加盟咨询电话:0755-82034561
投诉建议Q Q:275171283
讨论互动QQ群:64982759
点击查看放大的二维码
报料号:jc68_com
点击查看放大的二维码
服务号:jc68-1
点击查看放大的二维码
平台移动端二维码
腾讯微博
腾讯微博
新浪微博
新浪微博

玻璃之家 | 建材头条 | 电器头条 | 水电头条 | 钢铁头条 | 防盗头条 | 板材头条 | 暖气头条 | 安防之家 | 机械头条 | 陶瓷之家 | 油漆之家 | 照明之家 | 防水之家 | 防盗之家 | 博一建材 | 卫浴之家 | 区快洞察 | 漳州建材 | 泉州建材 | 三明建材 | 莆田建材 | 合肥建材 | 宣城建材 | 池州建材 | 亳州建材 | 六安建材 | 巢湖建材 | 宿州建材 | 阜阳建材 | 滁州建材 | 黄山建材 | 安庆建材 | 铜陵建材 | 淮北建材 | 马鞍山建材 |

QQ|建材|建材网|建材之家|关于我们|手机版|联系我们|广告服务|小黑屋|博一建材网 ( 粤ICP备09089996号-4 )

GMT+8, 2026-4-25 21:50 , Processed in 0.125629 second(s), 24 queries .

Powered by Discuz! X3.5

© 2001-2024 Discuz! Team.

快速回复 返回顶部 返回列表